首页
新闻中心
政府信息公开
政务服务
解读回应
全景镇巴
中央人民政府
陕西省人民政府
汉中市人民政府
长者浏览
无障碍
网站支持IPv6
登录
退出
注册
繁体
首页
新闻中心
政府信息公开
政务服务
解读回应
全景镇巴
当前位置:
首页
/
新闻中心
/
公示公告
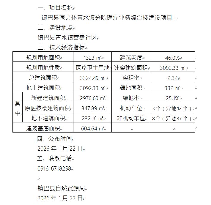
镇巴县自然资源局关于镇巴县医共体青水镇分院医疗业务综合楼建设项目总平面图的批后公布
发布时间: 2026-01-22 09:34
自然资源局
作者:
访问量:
字体:【
大
中
小
】
打印
发布时间:2026-01-22 09:34
自然资源局
作者:
1.
镇巴县医共体青水镇分院医疗业务综合楼总平面图.pdf
扫一扫在手机打开当前页